
发布时间:2025-09-21 浏览量:人次
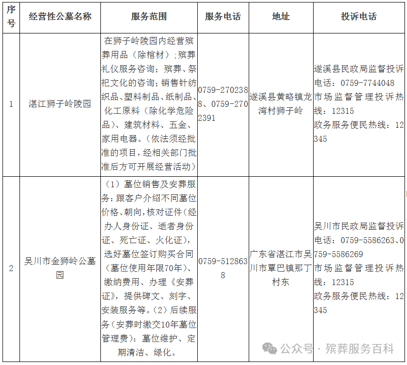
湛江市经营性公墓一览表(2025年)

另从湛江市民政局网站获悉,湛江市民政局将于9月25日对湛江市狮子岭陵园、吴川市金狮岭公墓园2家经营性公墓开展2024年度经营性公墓跨部门联合检查。通知原文如下:
湛江市民政局关于开展2024年度经营性公墓联合检查的通知
湛江市狮子岭陵园、吴川市金狮岭公墓园:
为加强经营性公墓管理,规范公墓建设和经营行为,根据《广东省民政厅 广东省发展和改革委员会 广东省自然资源厅 广东省市场监督管理局关于建立健全经营性公墓监督管理机制的通知》(粤民规字〔2018〕6号)规定,我局拟于9月25日会同市自然资源局、市市场监督管理局、市发展和改革局,开展2024年度湛江市经营性公墓跨部门联合检查工作,现将有关事项通知如下:
一、检查对象
湛江市狮子岭陵园、吴川市金狮岭公墓园。
二、检查时间
2025年9月25日。
三、检查人员
此次全市经营性公墓跨部门联合检查由市民政局分管领导带队,市民政局、市发展和改革局、市自然资源局、市市场监管局通过湛江市“双随机、一公开”综合监管平台各随机抽取一名执法人员共同参与。
四、检查内容
(一)经营性公墓遵守法律法规、规章制度和政策要求情况;
(二)公墓建设、墓区整体环境与配套设施;
(三)内部规范化管理与队伍建设;
(四)依法依规提供经营服务情况;
(五)制度价格上墙公布情况;
(六)推进移风易俗、促进殡葬改革情况;
(七)清明拜祭及安全生产管理情况。
五、检查对象需准备材料
(一)2024年度公墓管理工作总结;
(二)2024年经营性公墓基本情况统计表;
(三)经营性公墓墓穴销售情况表;
(四)经营性公墓护墓资金提取情况表;
(五)经营性公墓填报《广东省经营性公墓年检申报表》《广东省经营性公墓年检评分表》;
(六)土地使用证复印件;
(七)价格主管部门颁发的《广东省经营服务性收费许可证》复印件或收费项目、收费标准批复文件复印件;
(八)市场监管部门颁发的《营业执照》复印件;
(九)《组织机构代码证》复印件;
(十)税务部门颁发的《税务登记证》复印件;
(十一)年度财务决算报表或审计报告复印件;
(十二)开户银行出具的公墓维护管理费用账户资金证明及护墓资金使用情况明细;
(十三)墓穴(格位)使用合同书式样;
(十四)墓位(骨灰存放格位)租用(出售)明细台账;
(十五)墓园节地生态墓区的墓穴数和区位分布图;
(十六)应急预案及消防安全方面相关资料;
(十七)其他需要提供的材料。
六、检查标准及处罚
公墓年度检查结论分为“优良”“合格”与“不合格”。
(一)依据《广东省经营性公墓年检评分标准》,年检分值达到85分以上且无(三)款情形的,确定为“优良”。
1.建设、经营审批手续齐全;
2.墓位节地化,墓碑小型化、艺术化,积极实行树葬、花葬、草坪葬、壁葬、寄存等节地生态葬法;
3.充分考虑广大中低收入群体的经济承受能力,每年安排一定数量的中低价位骨灰存放格位出租(售);
4.通过ISO9001质量体系认证、ISO14001环境管理体系认证或OHSAS18001职业与安全管理体系认证。
(二)依据《广东省经营性公墓年检评分标准》,年检分值达到60分以上且无(三)款情形的,确定为“合格”。
(三)经营性公墓有下列情形之一的,确定为“不合格”:
1.违反规定接纳应当火葬的遗体进行土葬的;
2.祭扫活动中发生人身伤亡等安全事故的;
3.未按规定提取公墓维护管理费的,公墓维护管理费使用未接受民政部门监管擅自动用的;
4.未按规定凭死亡证等合法证明出租(售)墓穴、骨灰存放格位或者有其它炒买炒卖行为的;
5.超面积修建墓穴、修建家族墓的;
6.未经批准,擅自改变法人、公墓名称和经营主体的;
7.未经批准擅自扩大公墓建设面积或有其他违反土地管理规定行为的;
8.拒不接受检查的;
9.依据《广东省经营性公墓年检评分标准》,年检分值在60分以下的;
10.违反其他有关规定的。
对经营性公墓年度检查结果为“不合格”的,按规定上报并责令限期整改,并会同有关部门依法予以处罚; 6个月内整改不到位、复检不合格的,上报由省民政厅责令停业整顿,并向社会公告。整改验收合格的,可恢复经营。经营性公墓连续两次年度检查不合格的,上报由省民政厅撤销《广东省经营性公墓年检合格证》并由市场监管部门依法责令企业办理变更登记或吊销营业执照。
对在经营性公墓年度检查中通过弄虚作假、隐瞒真实情况蒙骗过关的,一经发现即上报由省民政厅责令停业整顿,并向社会公告;情况严重的,撤销《广东省经营性公墓年检合格证》,并会同有关部门依法予以处罚。
七、年检方法
(一)听取2024年度工作情况汇报;
(二)查阅有关资料;
(三)现场向单位职工及消费客户了解有关情况。
请于9月23日前将经营性公墓年检材料(一式四份)报湛江市民政局社会事务科。
湛江市民政局
2025年9月16日
(全文完)
(来源:湛江市人民政府网站)
特别提示:本站所标注价格及相关信息来源于网络采集,仅供参考,实际情况以墓园前台咨询为准。

桂林市天赐园墓园位于桂林市叠彩区灵川镇桂林市兴达驾校训练...

桂林市尧帝园位于桂林市叠彩区尧山脚下,背枕着巍峨连绵的尧...

湖北咸宁市 仙鹤湖自然生态人文纪念园 电话:027-(未经核实,仅...

吉林省四平市伊通县 长庚生态陵园 位于长春市正南方,是由民...

辽宁铁岭市圣龙泉公墓联系电话: 0410-(未经核实,仅供参考),...

陕西咸阳市仙人居陵园是2016年经民政部门批准的公益性墓园,墓...

湖北十堰市南山陵园位于十堰市经济技术开发区南山公墓始建于...

泰安市泰山纪念园联系电话:0538-(未经核实,仅供参考),是泰...