
发布时间:2025-08-22 浏览量:人次
关于印发《宁夏回族自治区农村公益性墓地建设管理实施细则》的通知
宁民规发〔2025〕7号
各市、县(区)民政局,党委社会工作部,发展改革委(局)、财政局、自然资源局、生态环境局、住房和城乡建设局、农业农村局、市场监督管理局、林业和草原局,宁东管委会社会事务局、经济发展局、财政金融局、自然资源局、生态环境局、建设和交通局,宁东市场监督管理局:
现将《宁夏回族自治区农村公益性墓地建设管理实施细则》印发给你们,请认真抓好贯彻落实。
宁夏回族自治区民政厅
宁夏回族自治区党委社会工作部
宁夏回族自治区发展和改革委员会
宁夏回族自治区财政厅
宁夏回族自治区自然资源厅
宁夏回族自治区生态环境厅
宁夏回族自治区住房和城乡建设厅
宁夏回族自治区农业农村厅
宁夏回族自治区市场监督管理厅
宁夏回族自治区林业和草原局
2025年8月18日
宁夏回族自治区农村公益性墓地建设管理实施细则
第一条 为加强农村公益性墓地建设和管理,根据国务院《殡葬管理条例》、《宁夏回族自治区殡葬管理办法》等相关法规政策,制定本细则。
第二条 本细则所称农村公益性墓地,是指不以营利为目的,为当地村(居)民提供遗体安葬或骨灰安放服务的公共墓地。
第三条 本细则适用于自治区行政区域内农村公益性墓地设施的规划、建设(改扩建)、审批、运营及监督管理等。
第四条 农村公益性墓地建设坚持政府主导、统筹规划、公益便民、节地生态、因地制宜的原则。
第五条 县级人民政府民政部门负责本行政区域内农村公益性墓地的指导和监督工作,村民委员会负责农村公益性墓地的建设和管理。
第六条 县级人民政府民政部门要将农村公益性墓地纳入殡葬设施建设规划,并综合考虑现有农村公益性墓地和集中埋葬点的规模、空间分布和人口变化趋势,按照满足未来20-30年需求,合理测算农村公益性墓地空间需求,向县级人民政府自然资源部门提出农村公益性墓地分阶段空间需求建议。
设区的市、县级人民政府自然资源部门依据空间需求和资源环境匹配情况,在国土空间规划中确定农村公益性墓地用地规模,强化规划空间安排和用地计划保障,将农村公益性墓地用地空间信息纳入相应层级“一张图”,作为农村公益性墓地用地审批依据。
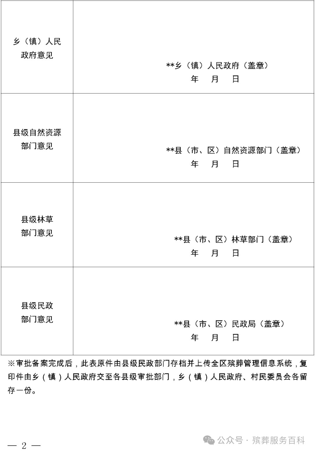
第七条 建设农村公益性墓地,由村民委员会提出申请,经乡级人民政府审核同意后,报县级人民政府自然资源、生态环境等部门审查或备案后,由县级人民政府民政部门审批。
乡(镇)级、村级联建的,由所在地乡级人民政府提出联建申请。
属于联建的农村公益性墓地,相关联建单位应形成书面协议,服务对象覆盖联建地村(居)民。
任何单位和个人未经批准,不得擅自兴建农村公益性墓地。
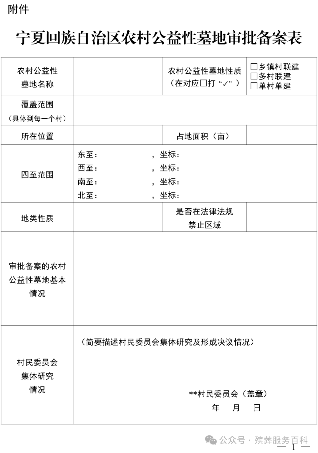
第八条 申请建设农村公益性墓地应符合殡葬设施建设规划,并提交下列材料:
(一)建设申请报告;
(二)可行性研究报告;
(三)县级人民政府发展改革、自然资源、生态环境、林业和草原等部门的审查意见或备案审批材料;
(四)其他需要提交的材料。
第九条 农村公益性墓地应当按照下列标准建设:
(一)火葬区新建埋葬骨灰的单人墓或双人墓占地面积不超过1平方米;土葬改革区埋葬遗体的单人墓和双人墓占地面积分别不得超过4平方米、6平方米;
(二)提倡地面不建墓基,地下不建硬质墓穴,深埋不留坟头,墓碑小型化(≤1米),推广使用卧碑(长×宽×厚≤0.45米×0.35米×0.1米);
(三)墓位应按照顺序编号、登记、造册,并建立档案;
(四)鼓励家庭成员合葬提高单个墓位使用率;
(五)命名可以采用“行政村+公益性墓地”方式,多村联建的可以采用“乡(镇)+公益性墓地”方式。
第十条 农村公益性墓地内可以设置多种安葬形式,鼓励建设骨灰寄存设施和生态墓园,提供骨灰撒散、树葬、花坛葬、草坪葬、格位葬、遗体深埋、小型墓等节地生态安葬方式。
第十一条 农村公益性墓地建成后,由建设单位向县级人民政府民政部门提出验收申请,县级民政部门协调相关部门组织验收合格后方可提供服务。
第十二条 鼓励企事业单位、社会团体和个人采取捐赠形式支持农村公益性墓地建设。
第十三条 建设农村公益性墓地不得占用耕地、林地,不得在风景名胜区、文物保护区、水库及湖泊、河流堤坝附近、水源保护区以及铁路、公路主干线两侧五百米以内。
优先将符合国土空间规划和用地条件的集中埋葬点、荒山荒坡等建设或改造提升为农村公益性墓地。
第十四条 农村公益性墓地不涉及耕地及永久基本农田,不占用林地、草原及自然保护区、风景名胜区的,用地审批手续由县级自然资源、林草部门依据职责实行备案管理;涉及使用草地或新建建设用地的,依法办理用地用草手续。
第十五条 本细则实施前已存在的集中埋葬点,符合本细则第十三条建设条件的,可以按照第七条程序改造为农村公益性墓地;不符合建设条件的,可以采取先建后迁或临时转存安置等方式,在补齐本地农村公益性墓地短板的基础上尽快落实“停建停用”。
严禁新增集中埋葬点,坚决杜绝无序乱葬、违规圈地建坟等行为。
不得将散坟、家族墓地作为集中埋葬点进行管理。
对划定的农村公益性墓地范围之外已有的散坟,属地民政部门要指导乡镇、村(居)制定具体处置方案,通过迁移、深埋、植被绿化等方式稳妥处置,依法依规消除存量,遏制增量。
第十六条 农村公益性墓地应设置管理用房、祭扫场所,配备必要的消防设施和设备。在山林边缘建设的,应按照山林防火要求,采取必要措施,建设配套防火隔离带或防火墙。
农村公益性墓地可以通过设置乡村公益性岗位等措施加强规范管理。
第十七条 农村公益性墓地应建立墓位登记、财务、安全等内部管理制度,做好日常维护、环境卫生、防火防灾、安全保障等工作。
第十八条 农村公益性墓地应建立健全档案管理制度,保护服务对象隐私。
档案内容应包括服务对象的基本信息、收费凭证、死亡证明等与安葬服务相关的资料,并录入全区殡葬管理信息系统。
档案资料应装订成册,实行“一墓一档”,按年度建档立卷,防止档案丢失、损坏和泄密。
第十九条 农村公益性墓地应当凭火化证明(或死亡证明)、户籍证明、安葬(放)协议等提供墓位或骨灰存放格位。
任何单位和个人不得买卖、转让、出租农村公益性墓地墓位或格位。
第二十条 农村公益性墓地不得从事任何营利性经营活动。
农村公益性墓地各类资金要做到专款专用,资金使用情况应按规定主动公开,接受群众监督。
第二十一条 农村公益性墓地不得对本地村(居)民以外的其他人员提供墓穴用地,特殊情况可以按照村民自治原则研究决定,但不得以营利为目的提供。
严禁土葬改革区农村公益性墓地向火葬区死亡人员提供墓穴。
第二十二条 农村公益性墓地内禁止建造“豪华墓”、“活人墓”;禁止从事封建迷信活动;禁止骨灰装棺再葬。
第二十三条 农村公益性墓地管理主体要充分发挥红白理事会、老年人协会等基层组织作用,把治丧规范纳入村规民约(居民公约),加强农村丧事活动管理,引导群众转变观念、节俭办丧,鼓励群众以鲜花祭扫取代鞭炮、香烛、纸钱祭祀,鼓励在重要祭祀时段推广绿化植树、集体公祭等低碳文明祭扫方式。
第二十四条 农村公益性墓地在建设、管理、运行等方面存在违法违规行为的,按照《宁夏回族自治区殡葬管理办法》有关规定执行。
第二十五条 涉农社区的农村公益性墓地,参照本细则执行。
第二十六条 本细则实施后,各地可结合实际细化工作措施。
第二十七条 本细则自2025年9月18日起施行,有效期2年。
附件:宁夏回族自治区农村公益性墓地审批备案表


一图读懂 |《宁夏回族自治区农村公益性墓地建设管理实施细则》

《宁夏回族自治区农村公益性墓地建设管理实施细则》政策解读
一、制定依据
根据国务院《殡葬管理条例》《宁夏回族自治区殡葬管理办法》等法规,结合自治区实际,民政厅联合发展改革委、财政厅等9部门制定《宁夏回族自治区农村公益性墓地建设管理实施细则》。
二、概念和建设、管理原则
农村公益性墓地,是指不以营利为目的,为当地村(居)民提供遗体安葬或骨灰安放服务的公共墓地。
建设农村公益性墓地,坚持政府主导、统筹规划、公益便民、节地生态、因地制宜的原则。
县级民政部门负责农村公益性墓地的指导和监督工作。村民委员会负责农村公益性墓地的建设和管理。
三、设施规划
民政部门,要将农村公益性墓地纳入殡葬设施建设规划,合理测算农村公益性墓地空间需求,提出农村公益性墓地分阶段空间需求建议。
自然资源部门,依据空间需求和资源环境匹配情况,确定农村公益性墓地用地规模,保障用地计划,将用地空间信息纳入相应层级“一张图”,作为农村公益性墓地用地审批依据。
四、审批流程和申请材料
建设农村公益性墓地,由村民委员会提出申请,经乡级人民政府审核同意后,报县级人民政府自然资源、生态环境等部门审查或备案后,由县级人民政府民政部门审批。
乡(镇)级、村级联建的,由所在地乡级人民政府提出联建申请。
申请建设农村公益性墓地应提交下列材料:
(一)建设申请报告;
(二)可行性研究报告;
(三)县级人民政府发展改革、自然资源、生态环境、林业和草原等部门的审查意见或备案审批材料;
(四)其他需要提交的材料。
五、建设标准及生态安葬
农村公益性墓地的建设标准:火葬区新建埋葬骨灰的单人墓或双人墓占地面积不超过1平方米;土葬改革区埋葬遗体的单人墓和双人墓占地面积分别不得超过4平方米、6平方米;提倡地面不建墓基,地下不建硬质墓穴,深埋不留坟头,墓碑小型化(≤1米),推广使用卧碑(长×宽×厚≤0.45米×0.35米×0.1米)。
农村公益性墓地内可以设置多种安葬形式,鼓励建设骨灰寄存设施和生态墓园,提供骨灰撒散、树葬、花坛葬、草坪葬、格位葬、遗体深埋、小型墓等节地生态安葬方式。
六、运营管理
农村公益性墓地应当凭火化证明(或死亡证明)、户籍证明、安葬(放)协议等提供墓位或骨灰存放格位。
农村公益性墓地应设置管理用房、祭扫场所,配备必要的消防设施和设备。
农村公益性墓地应建立墓位登记、财务、安全等内部管理制度,做好日常维护、环境卫生、防火防灾、安全保障等工作。
农村公益性墓地应建立健全档案管理制度,保护服务对象隐私。
农村公益性墓地可以通过设置乡村公益性岗位等措施加强规范管理。
七、禁止性规定
任何单位和个人未经批准,不得擅自兴建农村公益性墓地。
建设农村公益性墓地不得占用耕地、林地,不得在风景名胜区、文物保护区、水库及湖泊、河流堤坝附近、水源保护区以及铁路、公路主干线两侧五百米以内。
任何单位和个人不得买卖、转让、出租农村公益性墓地墓位或格位。
严禁土葬改革区农村公益性墓地向火葬区死亡人员提供墓穴。
农村公益性墓地内禁止建造“豪华墓”、“活人墓”;禁止从事封建迷信活动;禁止骨灰装棺再葬。
八、施行日期
《宁夏回族自治区农村公益性墓地建设管理实施细则》自2025年9月18日起施行,有效期2年。
更多阅读 :《宁夏回族自治区殡仪服务站管理服务实施细则》印发
(全文完)
(来源:宁夏回族自治区民政厅网站)
特别提示:本站所标注价格及相关信息来源于网络采集,仅供参考,实际情况以墓园前台咨询为准。

墓地价格:18900元(仅供参考)(点击询价)

墓地价格:18900元(仅供参考)(点击询价)

墓地价格:5000元-90000元(仅供参考)(点击询价)

墓地价格:(仅供参考)(点击询价)

墓地价格:(仅供参考)(点击询价)

墓地价格:(仅供参考)(点击询价)